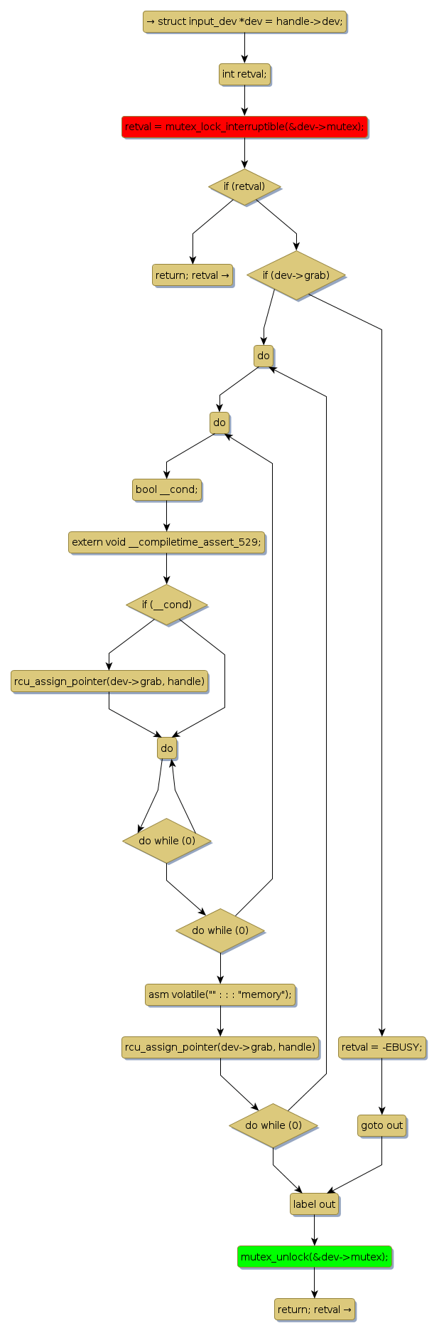
Instance Verification Kit (IVK)
mutex lock @ [12711+47+/linux-3.19-rc1/drivers/input/input.c]
Instance Signature: mutex
|
The Matching Pair Graph:
|
|
Function Name
|
Control Flow Graph (CFG)
|
Events Flow Graph (EFG)
|
Source Correspondence
|
|
input_grab_device
|
|
|
[12609+17+/linux-3.19-rc1/drivers/input/input.c]
|